現代都市土地面積非常有限,台灣都市計畫當中,公園與綠地面積合計約佔比4-5%,與國際其他大都市相比為低,例如倫敦47%,紐約19.7%,東京12.5%,上海36%,日本科學技術院則認為理想值為30%。然而,我國對於熱島效應減緩、空氣與水汙染控制、環境監測、自然災害偵測、環境及自然保育,以及國人對於旅遊休憩與自然教育的需求與國際不相上下,透過新技術與新科技的導入進行智慧化規劃與管理,有其應用上的高度價值(如圖1所示)。
大面積的都市公園,在區域氣候對流下能產生降雨量集中的降溫較果,稱為都市冷島效應(Park cooling island)。以墨西哥中央公園(Chapultepec Park)面積686公頃為例,其公園空氣溫度在半徑2km處較周遭建城區域為低,降溫半徑與公園寬度大致相同。都市公園中有許多高大樹木形成都市森林,地表粗糙度增加,降低邊界層風速,有利對流雨之形成。都市中分散式的小綠地,無論日間或夜間,也能產生微氣候的調節效果,與綠地的形狀、冷卻半徑、人工鋪面佔比、栽種植物的垂直結構相關。
有鑑於近年來物聯網感測器迅速的發展,以及雲端智能計算及數據儲存成本快速下降,透過新型感測器的設計、研發、局部感測網路部署,甚至結合衛星遙測技術與自由免費開放的地理資訊交換平台(例如QGIS),有很高的可能性實現即時都市公園的自然環境監測,並推進智慧城市自動化環境管理平台之建置。此平台之功能,作為實現一座智慧城市之智慧旅遊、智慧教育兩大領域結合之基礎建設與解決方案,可大幅降低公務人員巡守維護成本,實行遠端控制,便利市民、提升旅遊與環境教育品質,擴大公共設施的使用效益。

(一)智慧旅遊
都市公園的智慧旅遊,以資訊通信加上人工智能技術面向在旅遊業的應用,降低行業內競爭,改善市民的旅遊計畫與感官體驗,以創新吸引國際旅客為目標。
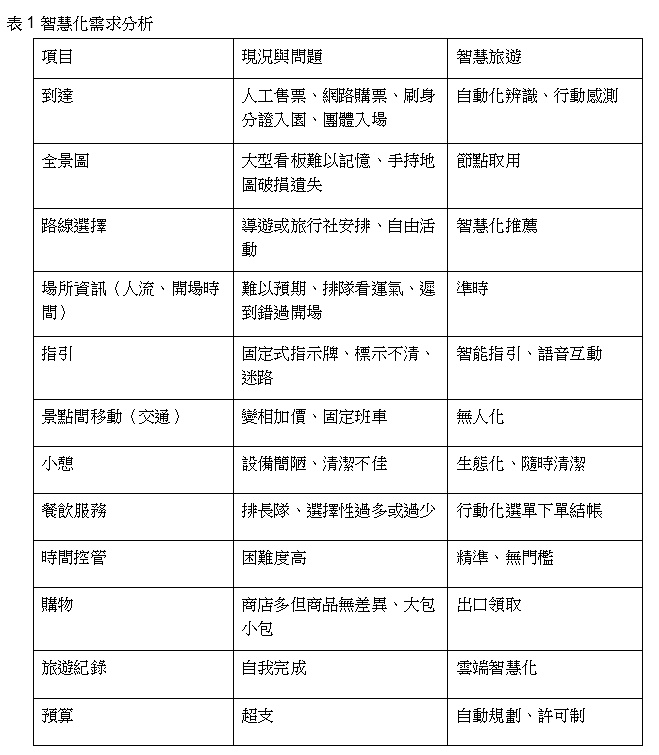
智慧旅遊的場域系統應具有針對旅遊者為中心的學習記憶功能(如表1),應用物與物相連可溝通,鏈結開放資料交換(Linked Data)來提供智慧的旅遊服務。旅遊的樂趣在於環境探索、驚奇刺激感、身歷其境、紀錄、分享、與下次再訪的期待。過多的填鴨性知識未必能讓現代的旅遊者滿意,現代旅遊者重視眼球刺激,懶於走路移動,害怕擁擠吵雜,場域知識的籃子,應該像琳瑯滿目的水果,由系統自動運算呈現,但由使用者(旅行者)自行決定揀選食用。

(二)智慧教育
都市公園做為智慧教育活動的場域,應以行動化學習面向結合環境教育的應用,以物聯網降低邊際學習成本,讓市政單位收集之大數據與雲端計算能力做為規劃之基礎建設,以5G隨時隨地聯網能力增加以學習者為中心的感官體驗,改善市民對於公共藝術、自然環境生態保育的價值觀與行動技能,讓海綿城市的未來與縮小數位落差成為智慧教育之總體目標。
智慧教育的未來必須是線上與線下的結合,虛擬與實體的共同演繹。雲端後臺相當重要,透過環境大數據的永續性收集、分析、分類、決策、應用、視覺化,在人工智慧化系統中體現一個市民應具備環境素養的八大要素: 生態學概念、環境敏感性、環境控制觀、知識、信念、價值觀、態度、與行動策略。當安裝的人工智能機器系統具備人類高要求的環境素養,一座具生態體驗的智慧化都市公園,就能即時、即地,有效的重現,帶給市民以學習者為中心的智慧教育過程。
智慧教育的視覺化系統,數據資料匯流自市民開放平台、環境感測數據、衛星定期監測數據,可以使用免費共享軟體或開源碼平台進行圖資運算、輸出、分享、展示。都市公園是公共財,市民獲得的環境教育資源透過物與物聯網達到平等性,而非有錢人專享的資訊取用權及決策權。透過越多人的使用與挖掘,永續的提供聯網價值。一座具備智慧旅遊及智慧教育應用的都市公園,需要訓練的人工智能模型如下:

都市公園升級智慧化有其必要性,長久以來公共財悲劇讓城市建設變成沉重的負擔,市政單位多半資源無以為繼,例如,沒有警政人力舉發盜砍樹木者,放任旅遊業者以低價促銷剝削民眾。
國人對於旅遊休憩與自然教育存在應用升級的需求,也就是服務內容與方式需要革新技術,萬物聯網架構與現有的GIS技術架構能提供市政單位一個有效率、可溝通的交換介面,應用人工智能技術發展成熟後的好處,提供都市公園智慧化頂層設計的方法論與技術標準。
智慧化的結果能讓市政管理的社會成本由人力投入改為資本投入,由長期財政支出轉為初始建設,為減緩熱島效應、提供自然生態保育、淨化水資源、維護生物多樣性、人工智能環境素養等過去難以數字化計量的都市問題,提供可能的解決方案,讓市民參與,開源共享與收費服務共存,降低公共財使用的邊際社會成本,因為數據來源管道多樣化卻能互聯互通,同時透過全體市民的數據挖掘及人工智慧雲端計算提供決策建議,弭平現有環境教育受到擠壓的不平等現象,降低無差異化的惡性競爭,以達成提升國人休憩旅遊品質,以創新吸引國際旅客做為旅遊熱點,建立都市中自然資源規劃運用的新典範。