- 習近平從俄軍侵烏看到混合戰爭、代理人戰爭的新發展,包括無人作戰、認知攻防、情報眾籌等。
- 美國不出兵而援烏的新作法,被北京視為今後美國介入台海衝突的類似模式而及早準備。
- 印巴空戰後,共軍奪取對台制空權很可能不需越過海峽中線,而在本國空域「三非作戰」。
自1979年中越戰爭後,至今40多年中國人民解放軍缺乏實戰檢驗。隨著中共間接介入俄烏戰爭和印巴空戰,共軍的實戰能力隨之提升,並為今後對台和對美的軍事鬥爭準備帶來助益。
根據中央軍委政治工作部2023年編篆《習近平強軍思想學習綱要》,習近平對俄烏戰爭做出初步總結:「這次烏克蘭危機,混合戰爭、代理人戰爭有新的發展,無人作戰、認知攻防、情報眾籌、兵力派單等作戰方式層出不窮。…從烏克蘭危機看,基於綜合國力的整體較量、混合較量更加凸顯。要加強軍地協調聯動,抓好新時代人民戰爭籌劃準備,從國家層面加強國防戰略預制」。
俄羅斯總統普丁(Vladimir Putin)對烏克蘭發動的「混合戰爭」,對習近平別具現實意義。
體驗俄羅斯「混合戰爭」 力避前後反差
「混合戰爭」由美國軍事戰略學者霍夫曼(Frank Hoffman)2007年在其《21世紀的衝突:混合戰爭的崛起》著作中提出。與此同時,俄羅斯同樣關注現代戰爭的多元化趨向,俄式「混合戰爭」理論經由介入烏克蘭危機(從2014年起)和敘利亞內戰(2015年至2016年)逐漸成型。俄羅斯武裝力量總參謀長格拉西莫夫(Valery Gerasimov)2015年首次系統闡述「混合戰爭」,指出現代衝突不再是純粹軍事對抗,而是轉向綜合運用以軍事力量為基礎的政治、經濟、資訊等其他非軍事手段,透過實施最低限度的武裝攻擊實現政治訴求。註
2022年2月24日普丁全面入侵烏克蘭之前(從2014年烏克蘭危機起,先後併吞克里米亞以及成功介入敘利亞內戰),俄羅斯針對烏克蘭及其周邊地區採取的混合威脅行動,堪稱是一項戰略傑作。美國、北約和歐盟都不確定正在發生什麼。混合威脅行動高度靈活,普丁不斷利用西方弱點,並運用法律、虛假資訊和外交手段,以及在烏克蘭周邊長時間的軍事展示,使普丁接連得手。註
然而,當普丁全面武力入侵烏克蘭後,俄羅斯的戰略決策和戰役指揮頻傳失靈,通信與後勤不繼、網絡攻防不利、作戰動機與士氣低落,戰場回到一次和二次世界大戰的攻擊方式。克里姆林宮定義的「特別軍事行動」,如今成為一場失控的「混合戰爭」(前後出現反差),俄軍行動被視為常規戰爭理論的一部分。註烏克蘭駐外武官透露,烏方沒料到普丁會全面入侵,以至倉促成軍。不久烏方發現,俄羅斯也是倉促成軍,這就是戰爭的由來。註
事實上,習近平對俄烏戰爭的總結內容,大多運用於近年中共對台灰色地帶侵擾與圍台軍演,尤其美國在不出兵的情況下援助烏克蘭的新作法,被北京視為今後美國介入台海衝突在某種程度上的複製而及早準備。有理由相信,中共今後對台和對美軍事鬥爭準備,將在核威懾條件下,以足够常規軍事力量為基礎,對台和對美實施「混合戰爭」,避免全面武力侵台而深陷戰爭泥淖,而更加重視在戰略和戰役層面實現軍事力量和政治、經濟、外交、資訊等非武力手段的協同配合,以及加大資訊戰和網路戰與傳統軍事行動的聯合運用,以「混合戰爭」為主軸,前後一貫,力避重蹈俄羅斯覆轍。
間接介入俄烏戰爭 以戰為師
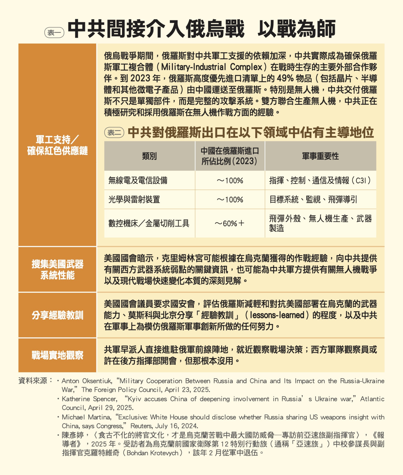
此外,中共以間接方式參與俄烏戰爭,在確保紅色供應鏈、搜集美國武器系統性能,以及與俄羅斯分享實戰經驗教訓等方面都有其深刻體驗(見表1),為今後對台和對美的軍事鬥爭準備帶來助益。

印證「多域一體聯合作戰」協同效應
2025年5月7日凌晨的印巴空戰已改寫人類空戰史。巴基斯坦空軍高層透露,印度空軍戰機「困在我們的殺傷鏈(kill chain)中,我們伏擊了他們」。當晚雙方出動戰機超過114架,其中印度72架、巴基斯坦42架,雙方都保持在各自空域。空戰52分鐘結束,巴國空軍在邊境擊落陣風(Rafale)在內的6架印度戰機,包括殲-10C戰機發射中國製霹靂-15E空對空飛彈,在距離目標160至190公里空域擊中目標,成為史上最大規模的超視距空戰。
據巴方說法,印度空軍未向巴國戰機發射任何1枚超視距流星(Meteor)空對空飛彈,因為沿著巴基斯坦東部邊境零星分布的移動式電子戰部隊完成對敵機的干擾,儘管印軍陣風戰機配備尖端整合電子戰系統,也未能發生作用;陣風飛行員察覺霹靂-15來襲時只剩3秒鐘反應時間而回天乏術。註
英國《空軍月刊》(AirForces Monthly)10月號以全球獨家,完整報導並解析導致陣風戰機致命殺傷力的全過程。重點披露巴基斯坦空軍歷經4年徹底革新,整合太空、網路、電子戰、地面防空系統、無人機和打擊力量,建立一體化多域作戰(Integrated Multi-Domain Operations)體系,使巴國空軍轉型為一支真正多領域作戰部隊。
根據前述報導,該體系運用國產衛星,提供全天候情報、監視和偵察(ISR)支援,並透過國產空軍Link-17數據鏈,把即時資訊傳輸給從中國引進的殲-10C和從瑞典引進的愛立眼(Erieye)預警機等戰機,為飛行員提供贏得戰爭所需的態勢感知能力。每個飛行員都經由加密數據鏈接收到共同的戰情圖像,該戰場態勢圖由Link-17數據鏈和地面防空系統建構而成。基本作戰流程為愛立眼預警機透過Link-17,把目標分配和精確指令發送給殲-10C編隊,由殲-10C從遠距發射霹靂-15E飛彈後立即脫離以求安全,再由預警機透過數據鏈導引飛彈攻擊目標。
報導引述一位匿名巴國空軍指揮官指出,雖然中國操作殲-10戰機已有20年,「但他們並未以我們的方式運用它」。言下之意,儘管中國是殲-10C戰機的製造國,但把該戰機整合到多領域作戰(Multi-Domain Operations, MDO)和實施新型空戰戰術方面,巴國空軍比中共空軍做得更深入、更具創造性或更有針對性地達成特定目標。
巴基斯坦參謀長聯席會議主席沙姆沙德·米爾扎(Sahir Shamshad Mirza)接受中國媒體獨家採訪時表示,巴方使用一系列裝備,這是一種「體系化的協同效應」;陣風和殲-10C都是先進戰機,巴軍「把殲-10C更好地融入了戰術體系」,戰果說明這一切。註
向巴基斯坦「無縫整合」取經
為此,中共空軍參謀長王剛今年7月8日率團訪問巴基斯坦,他當面向巴國空軍參謀長西杜元帥(Zaheer Babar Sidhu)讚揚巴國空軍,在這次空戰展現一種「精準、紀律和勇氣的典範」,以及「高度的戰備狀態和先進能力」;尤其巴國空軍「無縫整合的多領域作戰能力」令人印象深刻;他同時對學習巴基斯坦空軍「在多領域作戰中經實戰檢驗的經驗」表達濃厚興趣。註
所謂無縫整合的多領域作戰,共軍稱之為「多域一體聯合作戰」,是一種全新的作戰形式,以「體系對抗決勝」為特點。註 習近平多次強調,「信息化戰爭拼的就是體系」,他要求部隊按照體系作戰要求,不斷豐富體系作戰經驗、提高體系作戰能力,稱此為「體系制勝」。註
藉由這次印巴空戰,共軍首次印證「多域一體聯合作戰」協同效應的實戰經驗,今後中共空軍奪取對台制空權很可能不需越過海峽中線,在本國空域以「三非作戰」(非對稱、非接觸、非線式)直接對台實施超視距遠程體系打擊,並在對台「混合戰爭」中提供有力且有效的軍事手段,對接近台海地區的美軍也構成嚴重威脅。